当前位置:中国博士招聘网 > 高校博士招聘 > 正文
西安石油大学机械工程学院2025年招聘海内外人才公告
2025年11月5日    中国博士招聘网
分享到:
西安石油大学创建于1951年,是习仲勋等老一辈无产阶级革命家亲切关怀、倡导创立,最早建设、长期布局在我国西北地区的唯一一所以石油石化为特色的多科性普通高等学校。现为国家三大石油公司和陕西省人民政府共建院校,国家“十四五教育强国推进工程”建设高校,中国政府奖学金来华留学生自主招生院校,陕西省“双一流”培育高校、高水平大学建设院校。
学校学科特色鲜明,涵盖理工经管文教艺7个门类,本硕博人才培养体系完整。有3个博士学位授权一级学科、18个硕士学位授权一级学科、15个硕士专业学位授权类别,工程学、化学、地球科学分别进入ESI全球排名前1%。学校设有石油与天然气工程学科博士后科研流动站,是陕西省博士后创新基地。
现有教职工2000余人,专任教师1350余人,具有高级职称700余人,其中博士生导师、硕士生导师690余人;具有博士学位的教师870余人。有国家级领军人才、国家重大人才计划入选者、国家百千万人才工程入选者、全国模范教师、享受国务院政府特殊津贴专家、博士后专项等国家级人才近20人;有教育部新世纪优秀人才、陕西省突出贡献专家、“三秦英才”创新人才、青年人才、领军人才及青年拔尖人才等省部级人才80余人。有全国高校黄大年式教师团队1个。
机械工程学院的前身为石油机械系,源自于1951年建校之初的“石油矿场机械”专业。经过70余年的建设和发展,学院在石油行业、石化行业及西北地区有一定的影响力。所培养的学生为人诚实、作风朴实、基础扎实、工作踏实,具有创新精神和铁人精神、石油精神,受到社会各界的广泛好评,就业率长期保持在95%以上。
学院设有机电工程系、智能机械系、化工机械系、工业设计系和力学研究室、院实验中心。雁塔校区有两个一级学科实验室及科研实验室,鄠邑校区有8个本科专业实验室、2个省级实验教学示范中心、1个教学CAD机房、1个资料室,实验室总面积约8500平方米。
学院拥有1个博士学位授权一级学科(机械工程学科)和2个硕士学位授权一级学科(机械工程、动力工程及工程热物理),其中,机械工程学科为陕西省优势学科。学院开设机械设计制造及其自动化、机械电子工程、过程装备与控制工程、工业设计等4个本科专业,其中,机械设计制造及其自动化为国家一流专业建设点、教育部卓越工程师培养计划专业、国家级特色专业、国家卓越工程师计划专业、国家专业综合改革试点专业、陕西省一流专业、陕西省特色专业、陕西省名牌专业,过程装备与控制工程为国家一流专业建设点、陕西省一流专业、陕西省特色专业、陕西省名牌专业,机械电子工程为国家一流专业建设点。
学院与宝鸡石油机械有限责任公司共建“陕西省石油钻采装备工程技术研究中心”,共同申报并获批“国家油气钻井装备工程技术研究中心”;与宝鸡石油钢管有限责任公司共建“陕西省焊接钢管工程技术研究中心”,共同申报并获批“国家石油天然气管材工程技术研究中心”。与宝鸡石油机械有限责任公司、宝鸡石油钢管有限责任公司、陕西汽车集团有限责任公司、山西风雷机械制造股份有限公司、江苏建湖县政府、兰州石化公司、宁夏炼化分公司、洛阳石化分公司、江苏如通股份有限公司等企业和地方政府建立了战略合作关系,成立了石油机械、井下工具与管柱、井口装置、化工机械、深孔加工、特种车辆等联合研究机构,合作进行科学研究和人才培养。
学院拥有职称结构、年龄结构和学历结构合理的师资队伍,有教职工133名,其中,专任教师128名,包括教授(正高)28名、副教授(副高)35名,93名教师具有博士学位。有博士生导师和硕士生导师61名,国务院政府特殊津贴专家1名、陕西省优秀人才1名、省“三五”人才1名、享受“三秦人才津贴”专家2名、省中青年科技创新领军人才1名、省科技新星4名、省高校杰出青年人才1名、省科协青年托举计划人才3名、省级教学名师3名、省级师德标兵3名、二级教授1名、三级教授5名,省级教学团队2个。
学院在读本科学生1400余名、全日制硕士研究生和博士研究生450余名、非全日制硕士研究生60余名。毕业生就业率连续21年保持在96%以上。学院注重学生综合素质和能力的培养,坚持产、学、研相互促进,协调发展。近五年,主持国家级、省部级科研项目80余项、企业合作科研项目180余项,年均科研经费3000余万元;发表科研和教学论文800余篇,其中,SCI/EI/CPCI收录200余篇;出版专著和教材39部;授权发明专利39件、实用新型83件、外观专利176件;主持获得省部级科技成果奖励二等奖3项,参与获得省部级科技成果奖励特等奖1项、一等奖2项、二等奖3项;主持获得省部级教学成果奖励一等奖1项、二等奖3项,参与获得省部级教学成果奖励特等奖2项、一等奖3项、二等奖4项。(资料截止2024年10月)
招聘信息
一、招聘条件
(一)遵守中华人民共和国宪法和法律。
(二)拥护中国共产党的领导,热爱祖国,热爱高等教育事业和高校工作。无学术不端和师德师风失范行为。
(三)具备履行岗位职责的身心条件。
(四)毕业于海内外高校或科研机构的优秀博士(后)。博士自然科学类不超过32岁,博士后放宽两岁。学术潜力大、业绩水平特别突出的,经学校“一事一议”机构审定,年龄可适当放宽。
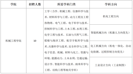
二、岗位需求
三、岗位待遇
学校为优秀青年博士提供安家费、助推计划支持经费等优厚待遇,一人一议。发放三年住房补贴。准聘四至九级教师岗位。
四、应聘程序
(一)报名
西安石油大学人才招聘系统报名网址:http://xsyujob.xsyu.edu.cn/zpNew
报名系统自2025年2月23日开放。
报名截止2025年12月31日。
(二)资格审核
学院遴选,确定考核人选。
(三)现场考核
学院成立考核组,对应聘人员的基本条件进行资格审查,采取“试讲+面试”方式考核应聘人员的思想政治素质、学术潜力、业务能力以及教学基本能力。
现场考核时应聘人员请携带身份学历证明材料(应届博士毕业生须提供学信网学籍信息截图)、现实表现鉴定、代表性学术成果原件,以及以上材料的PDF电子文件。
(四)学校审核
(五)体检考察、公示、签订协议
五、联系方式
联系人:文老师
联系电话:13991925171
邮箱:48791824@qq.com(求职简历请发至此邮箱)
信息来源于网络,如有变更请以原发布者为准。
来源链接:
特别提示: 针对本网发布的部分招聘信息来自于网络,其版权归原作者所有;同时请求职者先通过招聘单位网站或电话等方式核实招聘信息后再应聘,以防虚假、诈骗招聘带来不必要的损失。若有侵权,虚假、诈骗招聘信息请第一时间联系我们,我们将立即处理。
[复制链接] [收藏本文] [打印本文] [关闭本文] [返回页顶] [返回首页
本站内容免责声明: 本网站不保证所有个人、单位或来源于网络等其它发布信息(包含文字、图形、链接及其它)的绝对准确性和完整性,所有发布信息仅供访问者参考(若发现虚假或错误信息接到通知或举报,经核实后及时删除或更正)。

关于我们 | 网站声明 | 服务专区 | 用户反馈 | 合作伙伴 | 联系 我们
Copyright(C) 2005 - 2015 www.51boshi.net All Rights Reserved
中国博士招聘网 版权所有 蜀ICP备19041127号-1
客服电话:0839-5253278 传 真:0839-5253278
未经 中国博士招聘网 同意,不得转载本网站之所有博士招聘、求职信息及作品,违法必究